logo_cambios
Mejora de la calidad en el preanálisis de la Unidad Técnica de Patología Clínica

ESTUDIO DE VALIDACIÓN

Mejora de la calidad en el preanálisis de la Unidad Técnica de Patología Clínica

Improvement of quality processes in the preanalysis of the Clinical Pathology Technical Unit

Lenin Ramiro Villalta Guzmán 1a, Jhoselyn Escobar Morejón 1b, Tatiana Andrade Barreno 2,
1a Médico Patólogo, Unidad Técnica de Patología Clínica, Hospital de Especialidades Carlos Andrade Marín. Quito-Ecuador.
1b Estudiante de Bioquímica Clínica, Pontificia Universidad Católica del Ecuador. Unidad Técnica de Patología Clínica, Hospital de Especialidades Carlos Andrade Marín. Quito-Ecuador.
2 Licenciada de Laboratorio Clínico, Unidad Técnica de Patología Clínica, Hospital de Especialidades Carlos Andrade Marín. Quito-Ecuador.


RESUMEN

INTRODUCCIÓN. El preanálisis es un proceso en el que se presenta el 71,0% de errores en el laboratorio clínico, por la presencia de factores como: la falta de automatización y la intervención de personal propio y ajeno al servicio, que lo convierte en vulnerable. OBJETIVO. Identificar, definir y estandarizar sub procesos preanalíticos en base a la norma ISO 15189:2012, identificar y realizar pilotaje de la aplicación de indicadores armonizados como elementos de mejora continua de la calidad. MATERIALES Y MÉTODOS. Estudio de tipo observacional, descriptivo en el que se identificó el proceso preanalítico actual y sus sub procesos; se los estandarizó previo a un pilotaje, definiendo los indicadores para su aplicación en la Unidad Técnica de Patología Clínica del Hospital de Especialidades Carlos Andrade Marín de la ciudad de Quito, Ecuador en el periodo junio a diciembre de 2018. RESULTADOS. Los sub procesos preanalíticos estandarizados fueron: Atención al Usuario, Identificación y generación de códigos, Toma de muestras, Transporte, preservación interna, separación y distribución de muestras; y, Referencia y contra referencia con sus procedimientos correspondientes y el tablero de indicadores. CONCLUSIÓN. Utilizar la norma de acreditación ISO15189:2012 para identificar y estandarizar sub procesos del proceso preanalítico, permitirá la mejora continua de la gestión de la calidad del laboratorio hospitalario de alta complejidad en su nivel de productividad.

Palabras Clave: Gestión de la Calidad; Fase Preanalítica; Control de Calidad; Normas; Algoritmos; Indicadores (Estadística); Laboratorios.

ABSTRACT

INTRODUCTION. Pre-analysis is a process where 71,0% of errors made in the clinical laboratory, due to the existence of factors such as: lack of automation and intervention of own personnel and other personnel non-related to the service, which render the process vulnerable. OBJECTIVE: To identify, define and standardize preanalytic sub processes, based on ISO 15189:2012 standard, identify and pilot the application of harmonized indicators as elements of continuous quality improvement. MATERIALS AND METHODS. Observational-descriptive study where the current preanalytical process and its sub processes were identified; they were standardized prior to piloting, defining the indicators in the Clinical Pathology Technical Unit of the Hospital de Especialidades Carlos Andrade Marín of the city Quito, Ecuador in the period from June to December 2018. RESULTS. The standardized pre-analytic processes were: Customer service, Identification and generation of codes, Sampling, Transportation Internal preservation, separation and distribution of samples; and, Reference and counter reference with their corresponding procedures and the indicator board. CONCLUSION. To use the accreditation standard ISO15189:2012 to identify and standardize pre-analytic sub-processes, will allow the continuous improvement of the quality management of the hospital laboratory of high complexity in its level or productivity.

Keywords: Quality Management; Pre-Analytical Phase; Quality Control; Standards; Algorithms; Indicators (Statistics); Laboratories.


INTRODUCCIÓN


El laboratorio clínico juega un rol importante en la toma de decisiones médicas respecto al paciente mediante la información que este emite a través de sus resultados oportunos para su interpretación, que lo compromete a mantener un continuo control para la detección y evitar posibles desviaciones, errores o incidencias en cada uno de sus procesos, principalmente en el proceso conocido como preanálisis1.

La norma ISO 15189:2012 identifica varios requisitos que van a permitir controlar la trazabilidad de las muestras que se ven afectadas por varios factores desde la generación de la orden médica que no solo involucran al personal, hasta el almacenamiento de la muestra previo al análisis, mediante la generación de documentación, registros e indicadores necesarios para poder implementar acciones preventivas, correctivas o de mejora2.

Los tipos de errores detectados en los laboratorios clínicos son: de bajo impacto (detectado a tiempo dentro del proceso, se soluciona repitiendo el proceso), mediano impacto (no detectado a tiempo, ligeras consecuencias para el paciente) y de alto impacto (después de haber sufrido consecuencias severas)3.

Los errores que se presentan con mayor frecuencia se resumen en la Tabla 1, estos suelen ser de bajo impacto para el paciente pero independientemente del tipo de error, estos proporcionan oportunidades de aprendizaje así como en la habilidad de localizar debilidades de los diferentes sub procesos y procedimientos que puedan afectar la trazabilidad de las muestras4.

Para la minimización de errores y control de las diferentes actividades que influyen en el preanálisis, se puede contar con la ayuda de requisitos establecidos en la norma de acreditación internacional ISO 15189:2012 “Laboratorios Clínicos-Requisitos Particulares para la Calidad y la Competencia”, que permiten evidenciar que el Laboratorio Clínico posee un sistema de gestión de calidad y competencia técnica, además con esta, se puede incrementar la productividad del Servicio con la mejora de los procesos operativos, permitir estandarizar metodologías, reducir costos a nivel del Servicio, de fallos y riegos que pueden poner en duda su calidad y la seguridad de los pacientes5-8. Al utilizar los requerimientos de la norma ISO 15189:2012, se garantiza que las diferentes actividades, no causarán ningún efecto contraproducente en: a) trazabilidad de muestras primarias, b) resultados obtenidos del proceso analítico e c) interpretación de resultados.

Tabla 1. Errores frecuentes en los sub procesos del proceso preanalítico
Variables
Sub Proceso Preanalítico
Tipos de errores
Fuente. Base de datos de la investigación. Elaborado por. Autores
Pacientes
Solicitud de Pruebas
-Solicitud indiscriminada de
pruebas innecesarias
Identificación del paciente
- Ingreso de información
incompleta
- Ingreso de información errónea
- Identificación erronea de
muestras
Muestras
Extracción sanguinea y recogida
de muestras
- Ausencia de condiciones
preanalíticas por parte del
paciente - Posición incorrecta del paciente
- Orden inadecuado de llenado de tubos
- Contaminación de muestras
biológicas - Presencias de Hemólisis
- Presencias de coágulos
- Volúmenes insuficientes
- Contenedores inadecuados
- Ausencia de registros de hora de la flebotomía.
Ingreso de dtos en el lab.
clínico
- Fallo humano en el ingreso de
las solicitudes
Conservación de las muestras
- Transporte en contenedores y a
temperaturas inadecuados
- Ausencia de registros de
tiempos de la llegada de muestras

El monitoreo a través de indicadores permite localizar los posibles desvíos que pueden darse en las actividades de dicho proceso. Los indicadores, se han clasificado en dos grupos: los que tienen relación con problemas en la identificación del paciente y los que tienen relación con la presencia de problemas en las muestras. Existen programas de indicadores de calidad desarrollados e implementados a nivel mundial, como el desarrollado por el Grupo de Trabajo de “Errores de Laboratorio y Seguridad del Paciente” (WG-LEPS) de la Federación Internacional de Química Clínica (IFCC) o por el Grupo de Trabajo para la Fase Preanalítica (WG-PRE) de la Federación Europea de Química Clínica y Medicina del Laboratorio9-13. El WG-LEPS de la IFCC maneja la clasificación de indicadores de calidad tradicional e incluye aquellos que detectan problemas en las peticiones analíticas, estos proyectos buscan llegar a la armonización / estandarización en el uso y manejo de dichas herramientas de calidad para conseguir una comparación oportuna entre laboratorios con respecto al manejo del preanálisis14-18.


MATERIALES Y MÉTODOS


El presente estudio fue de tipo observacional, descriptivo, no se seleccionó universo ni muestra, ni criterios de inclusión y exclusión, ya que se trabajó en gestión, relacionada a la identificación, definición y estandarización de sub procesos del proceso preanalítico de la Unidad Técnica de Patología Clínica (UTPC) en el Hospital de Especialidades Carlos Andrade Marín (HECAM), en el periodo de junio a diciembre de 2018. Para la identificación de actividades actuales, elaboración documental, matriz de marco lógico se utilizó el programa Microsoft Word. Con un check list de la norma ISO 15189:2012 apartado 5.4, permitió identificar la brecha entre los sub procesos actuales cumplidos y por cumplir pertenecientes al proceso del preanálisis; y, se realizó su estandarización, con la misión, el alcance, los involucrados, actividades críticas, flujogramas, fichas, y los procedimientos correspondientes a cada uno de los sub procesos. La diagramación de los flujogramas fue con Bizagi Modeler; se aplicó fichas para el registro de sub procesos; se formuló el tablero de indicadores; y para el análisis de datos preanalíticos, se aplicó Microsoft Excel.

Los indicadores de calidad preanalíticos se completaron acorde a la norma ISO 15189:2012 y WG-LEPS de la IFCC; se capacitó al personal de la UTPC involucrado en el proceso preanalítico tanto en los Servicios de Consulta Externa, Hospitalización y Emergencia.


RESULTADOS


Se detectó una brecha de 48,0% (24;50) de cumplimiento de requerimientos preanalíticos descritos en la norma ISO 15189:2012. Tabla 2.

Se logró estandarizar cinco sub procesos preanalíticos, que se enumeran en la Tabla 3, presentaron cierto grado de complejidad debido a la influencia directa de factores como: falta de infraestructura, automatización y la intervención de personal propio y ajeno al servicio.

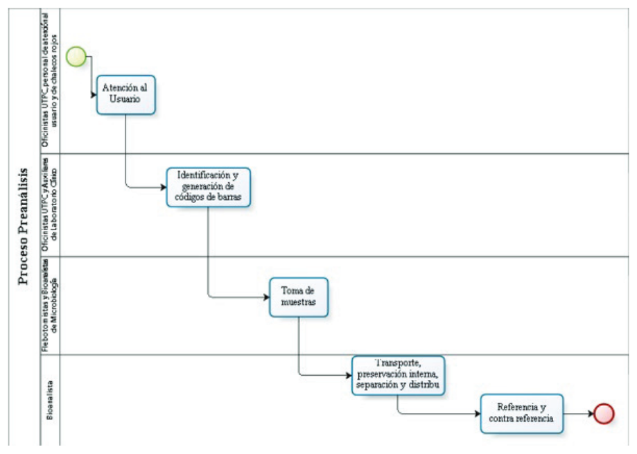
Se esquematiza el flujograma de los cinco sub procesos del proceso preanalítico estandarizado. Figura 1.

Figura 1. Flujograma del proceso preanalítico estandarizado
Fuente. Base de datos de la investigación. Elaborado por. Autores

Al identificar las actividades de los sub procesos preanalíticos se elaboraron diez procedimientos técnicos acordes a los requisitos de la norma ISO 15189:2012, los cuales se enumeran en la Tabla 4.

Se estableció cuarenta indicadores para el monitoreo piloto del proceso preanalítico, los pre existentes fueron el 63,0% (25;40) y los estandarizados 37,0% (15;40). Tabla 5.

Para el monitoreo piloto de los sub procesos en la UTPC se tomó los indicadores más representativos del preanálisis:

En el sub proceso de Atención al Usuario se monitoreó el indicador % Vía por la que el usuario conoció el agendamiento; y, con un seguimiento de 5 meses, periodo mayo a septiembre de 2018, en el Servicio de Consulta Externa; se apreció que los usuarios lo conocieron a través del médico tratante.

En el sub proceso Identificación y generación de códigos de barras se monitoreó el indicador # De órdenes de hospitalización no conformes por servicio; y, con un seguimiento de 8 meses, periodo marzo a octubre de 2018, se detectó que Medicina Interna / Infectología fue el Servicio que emitió el mayor número de órdenes y a su vez presentó el mayor número de no conformidades en las órdenes. Figura 2.

En el sub proceso de Toma de muestras se monitoreó el indicador # Total de flebotomías realizadas en toda la UTPC, en septiembre y octubre de 2018, se determinó un total de 16298 flebotomías, de las cuales corresponden: 11,6% (1892;16298) a Emergencias, 71,5% (11657;16298) a Consulta Externa y 16,8% (2749;16298) a Hospitalización. Figura 3.

En el sub proceso Transporte, preservación interna, separación y distribución de muestras se monitoreó el indicador # Muestras de sangre no conformes (ictéricas, hemolisadas y lipémicas); y, con un seguimiento de 7 meses, periodo de junio a diciembre de 2018 en el Área de Química Clínica; se obtuvieron 125 muestras de sangre no conformes: 26,0% (32;125) de muestras ictéricas, 50,0% (63;125) de muestras lipémicas y 24,0% (30;125) de muestras hemolisadas. Figura 4.

En el sub proceso Referencia y contra referencia de muestras se identificó elementos críticos con relación a las condiciones en las que estas fueron referidas a la UTPC: muestras no etiquetadas, contenedores inadecuados, mal transportadas o inexistentes, lo que permitió generar los formatos necesarios para garantizar la trazabilidad de las muestras.


DISCUSIÓN


De la brecha de cumplimiento de requerimientos preanalíticos de la norma ISO 15189:2012, el apartado que presentó complejidad para su cumplimiento en el estudio fue el 5.4.2, ya que la UTPC debía prestar más atención en la información que se le proporciona a los pacientes y usuarios pero esta actividad se encuentra a cargo no solo del personal de la Unidad, esta también es llevada a cabo por personal externo, al cual no se le proporciona la capacitación necesaria o por la presencia de rotación constante2,18.

La norma ISO 15189:2012 dio los requerimientos que la UTPC debía cumplir en el proceso preanalítico, enfocándose en un modelo de gestión preventivo y pro activo al permitir que nos preocupemos en cómo aplicar dichos requerimientos a través de la identificación, definición y estandarización de los sub procesos preanalíticos al considerar la cantidad de actividades realizadas en el Servicio relacionadas a su nivel de complejidad, el volumen y tipo de muestras manejadas; y, la cantidad de personal con el que cuenta6,19.

Los flujogramas desarrollados fueron parte de la definición de los sub procesos preanalíticos, así el flujograma presentado es un ejemplo en relación a los elaborados para cada sub proceso estandarizado, cabe recalcar que ciertos sub procesos cuentan con más de un flujograma por presentar variaciones según en el Servicio de la UTPC que se aplique. Además para minimizar errores localizados fue necesario que todos los procedimientos técnicos fueran descritos minuciosamente para no dejar espacio a la subjetividad de estos y poder cumplir con todos los apartados de la norma ISO 15189:20128,19.

Los indicadores preanalíticos no deben ser seleccionados de manera indiscriminada para formar el tablero de indicadores, se debe establecer criterios de selección como: la realidad del Laboratorio, la existencia de indicadores armonizados/estandarizado y la facilidad de medición12,13,20.

Los indicadores más representativos de los sub procesos preanalíticos, pudieron ser medidos en el monitoreo piloto gracias al compromiso del personal que participó en la recolección y condensación de información a través de los registros propuestos.


CONCLUSIONES


La técnica de observación directa y definición de actividades fue de gran utilidad en la identificación de los sub procesos preanalíticos actuales de la Unidad Técnica de Patología Clínica ya que permitió manejar diferentes eventos tal y como se manifestaban en sus escenarios naturales, a través de la identificación de nodos vulnerables de duplicidad de actividades de las personas involucradas y también permitió establecer de mejor manera la brecha existente entre las mismas.

Figura 2. Número de órdenes no conformes por servicio en área de hospitalización.
Fuente. Base de datos de la investigación. Elaborado por. Autores

Figura 3. Número total de flebotomías en la Unidad Técnica de Patología Clínica
Fuente. Base de datos de la investigación. Elaborado por. Autores

Utilizar la norma ISO15189:2012, facilitó identificar los sub procesos actuales del proceso de la fase preanalítica, al elaborar los flujogramas y procedimientos, permitió integrar las diferentes actividades, el cierre de la brecha existente entre las mismas e identificar y construir el tablero de indicadores. Además al establecer la estandarización del proceso preanalítico, permitirá la mejora continua de la gestión de la calidad del laboratorio hospitalario de alta complejidad en su nivel de productividad.

Figura 4. Número de muestras de sangre no conformes en el Área de Química Clínica
Fuente. Base de datos de la investigación. Elaborado por. Autores


RECOMENDACIONES


Socializar el proceso preanalítico estandarizado al personal involucrado, que se estableció para la Unidad Técnica de Patología Clínica.

Implementar la mejora continua de la calidad que le permita mejorar el desempeño del Servicio en beneficio del usuario.


ABREVIATURAS:


UTPC: Unidad Técnica de Patología Clínica; HECAM: Hospital de Especialidades Carlos Andrade Marín, WG-LEPS: Grupo de Trabajo de “Errores de Laboratorio y Seguridad del Paciente; IFCC: Federación Internacional de Química Clínica; WG-PRE: Grupo de Trabajo para la Fase Preanalítica.


CONTRIBUCIÓN DE LOS AUTORES


LV, JE: concepción y diseño del trabajo, análisis de resultados, redacción del manuscrito, revisión crítica del manuscrito, aprobación de su versión final. TA: recolección de datos y obtención de información condesada, análisis de resultados. Todos los autores leyeron y aprobaron la versión final del artículo.


INFORMACIÓN DE LOS AUTORES


Lenin Ramiro Villalta Guzmán. Doctor en Medicina y Cirugía, Médico Especialista en Patología Clínica, Magister en Sistemas de Gestión de Calidad, Universidad Central del Ecuador, Médico Coordinador del Área de Calidad, Unidad Técnica de Patología Clínica, Hospital de Especialidades Carlos Andrade Marín. Quito-Ecuador. ORCID ID: https://orcid.org/0000-0003-0891-8644

Jhoselyn Alexandra Escobar Morejón. Estudiante de Bioquímica Clínica, Pontificia Universidad Católica del Ecuador. Unidad Técnica de Patología Clínica, Hospital de Especialidades Carlos Andrade Marín. Quito-Ecuador. ORCID ID: https://orcid.org/0000-0002-0901-8712

Tatiana Isabel Andrade Barreno. Licenciada en Laboratorio Clínico, Universidad Central del Ecuador. Unidad Técnica de Patología Clínica, Hospital de Especialidades Carlos Andrade Marín. Quito-Ecuador. ORCID ID: https://orcid.org/0000-0001-5996-7521


DISPONIBILIDAD DE DATOS Y MATERIALES


Se utilizaron recursos bibliográficos de uso libre, la información recolectada está disponible bajo requisición al autor principal.


APROBACIÓN DEL COMITÉ DE ÉTICA Y CONSENTIMIENTO PARA PARTICIPACIÓN


El artículo científico fue aprobado por pares y por el Comité de Ética de Investigación en Seres Humanos – CEISH/ HECAM.


CONSENTIMIENTO PARA PUBLICACIÓN

3

La publicación fue aprobada por el Consejo Editorial del HECAM.


FINANCIAMIENTO


El trabajo se realizó con recursos propios de los autores.


CONFLICTO DE INTERÉS


Los autores reportaron no tener ningún conflicto de interés, personal, financiero, intelectual, económico y de interés corporativo.


AGRADECIMIENTOS


Un agradecimiento fraterno a todo el personal de salud y administrativo de la Unidad Técnica de Patología Clínica del Hospital de Especialidades Carlos Andrade Marín.


REFERENCIAS BIBLIOGRAFICAS



  1. Apunte-Osorio A, Francisco-Pérez J. Calidad en la gestión preanalítica de un laboratorio clínico de derivación de muestras biológicas. Ágora de Heterodoxias [Internet]. 2017 Dic. [citado 2019 Abr 19] 3(2); 68-88. ISSN: 2443-4361 Disponible; https://revistas.ucla.edu.ve/index.php/agora/article/view/162

  2. Barba-Mesenguer N, Martínez-Ollé X, Alsius-Serra A, López-Yeste M.L, Caballé-Martín I. Acreditación según la norma UNE-EN ISO 15189, de la fase preanalítica del laboratorio de análisis clínicos Catlab. Rev Cali Asist [Internet]. 2015 Nov. [citado 2019 Abr 23] 30 (6); 273-280. DOI: http://dx.doi.org/10.1016/j.cali.2015.08.004; ISSN: 1134-282X. Disponible; https://www.sciencedirect.com/science/article/pii/S1134282X15001372

  3. Hernández A. S, De la Fuente Alonso P, Garrote Adrados J. A, Lobo Valentin R., Lurueña M. L, & Eiros Bouza J. M. Minimización de errores preanalíticos y su repercusión en el control del laboratorio clínico. Rev Lab Clin [Internet]. 2017 Abri. [citado 2019 Abr 28] 11(1); 51-58. DOI: https://doi.org/10.1016/j.labcli.2017.02.001 Disponible; https://www.sciencedirect.com/science/article/pii/S1888400817300314

  4. Plebani M. Diagnostic errors and laboratory medicine-causes and strategies. eIFCC [Internet]. 2015 En [cited 2019 Abr 28] 26(1); 7-14. PMID: 27683477; PMC:4975219. Available from; https://www.ncbi.nlm.nih.gov/pmc/articles/PMC4975219/

  5. Vega- Salinas C, Marín-Ponce C, & Alliende-Mac-Niven R. Experiencia de 9 años en mejora continua de la fase preanalítica. Rev Latinoam Patol Clín Med Lab [Internet]. 2015 [citado 2019 Abr 28] 62(1);16-19. Disponible; https://www.medigraphic.com/pdfs/patol/pt-2015/pt151d.pdf

  6. Garzon A. C. Sistemas de gestión en el laboratorio clínico en Latinoamérica. eIFCC [Internet]. 2015 [citado 2019 May 02] 26(4); 221-225. Disponible http://www.ifcc.org/media/334081/eJIFCC2015Vol26No4pp221-225.pdf

  7. Pardo Álvarez J.M. Gestión por procesos y riesgo operacional. [Internet]. Madrid: AENOR- Asociación Española de Normalización y Certificación, 2017 [citado 2019 May 02]. Biblioteca Virtual PUCE.

  8. Organización Mundial de la Salud. Sistema de gestión de la calidad en el laboratorio. [Internet]. Ginebra: OMS; 2016 [citado 2019 May 20]. ISBN:978-92-4-354827-2 Disponible; https://apps.who.int/iris/bitstream/handle/10665/252631/9789243548272-spa.pdf;jsessionid=40975351D00EA24B5AF231BB3CAD39E4?sequence=1

  9. Sociedad Brasileira de Patología Clínica. Recomendaciones de la Sociedad Brasileira de Patología Clínica/Medicina Laboratorial. [Internet]. Brasil: Manole, 2018 [citado 2019 May 10]. Disponible; https://controllab.com/es/pdf/livro_sbpc_interferentes_2018.pdf

  10. Formoso Lavandeira M. D, Parrillas Horche V, Izquierdo Álvareza S, Marzana Sanzb I, Bernabeu Andreua F. A, Chueca Rodríguez M, et al. Gestión de los procesos preanalíticos en los laboratorios clínicos según los requisitos de la Norma UNE-EN ISO 15189:2013. Recomendación (2015). Rev Lab Clin [Internet]. 2016 Oct [citado 2019 May 10] 9(4); 189-194. ISSN-E: 1888-4008; DOI: http://dx.doi.org/10.1016/j.labcli.2016.09.003 Disponible; https://www.researchgate.net/publication/309361394_Gestion_de_los_procesospreanaliticos_en_los_laboratorios_clinicos_segun_los_requisitos_de_la_NormaUNEEN_ISO_151892013_Recomendacion_2015

  11. Westgard J. O. Sistemas de Gestión de la Calidad para el Laboratorio Clínico. [Internet]. Madison: QC Westgard Inc, 2014 [citado 2019 May 15]. ISBN:978-1-886958-26-5. Disponible; http://www.ifcc.org/media/433206/SISTEMAS_DE_GESTION_DE_CALIDAD_PARA_EL_LABORATORIO_CLINICO.pdf

  12. Plebani M, Sciacovelli L, Aita A, & Chiozza M. L. Harmonization of preanalytical quality indicators. Biochemia Medica [Internet]. 2014 Feb [cited 2019 May 15] 52 (7); 105-113. PMID: 24627719; DOI: https://doi.org/10.1515/cclm-2014-0142 Available from; https://www.ncbi.nlm.nih.gov/pmc/articles/PMC3936970/

  13. Sciacovelli L, Lippi G, Sumarac Z, West J, Garcia del Pino Castro I, Furtado Viera K, et al. Quality Indicators in Laboratory Medicine: the status of the progress of IFCC Working Group “Laboratory Errors an Patient Safety” project. Clin Chem Lab Med [Internet]. 2017 Mar [cited 2019 May 17] 55(3); 348-357. PMID:27988505; DOI: 10.1515/cclm-2016-0929. Available from; https://www.ncbi.nlm.nih.gov/pubmed/27988505/

  14. Lippi G, Banfi G, Church S, Cornes M, Kjell Grankvist G. D, Kristensen G. B, et al. Preanalytical quality improvement. In pursuit of harmony, on behalf of European Federation for Clinical Chemistry and Laboratory Medicine (EFLM) Working group for Preanalytical Phase (WG-PRE). Clin Chem Lab Med [Internet]. 2015 Feb [cited 2019 May 17]; 53(3):357-370. PMID: 25490032; DOI: https:// doi.org/10.1515/cclm-2014-1051 Available from; https://www.ncbi.nlm.nih.gov/pubmed/25490032

  15. Plebani M, Sciacovelli L, Aita A, Pelloso M, & Chiozza M. Performance criteria and quality indicators for the pre-analytical phase. Clin Chem Lab Med [Internet]. 2015 May [cited 2019 May 20] 53(6); 943-948. PMID:25719322; DOI: 10.1515/cclm-2014-1124. Available from; https://www.ncbi.nlm.nih.gov/pubmed/25719322

  16. West J, Atherton J, Costelloe S. J, Pourmanhram G, Stretton A, & Cornes M. Preanalytical errors in medical laboratories: a review of the available methologies of data collection and analysis. Annals of Clinical Biochemistry [Internet]. 2017 En [cited 2019 May 22] 54(1); 14-19. PMID: 27614351; DOI: 10.1177/0004563216669384. Available from; https://www.ncbi.nlm.nih.gov/pubmed/27614351

  17. Plebani M, Sciacovelli L, Aita A, Pelloso M, & Chiozza M. Quality indicators to detect pre-analytical errors in laboratory testing. Clinical Chemian Acta [Internet]. 2014 May [cited 2019 May 22] 432; 943-948. DOI: http://dx.doi.org/10.1016/j.cca.2013.07.033 Available from; https://www.sciencedirect.com/science/article/pii/S0009898113003367?via%3Dihub

  18. Gil P, Franco M., & Galbán G. Evaluación de errores preanalíticos en el laboratorio de planta del HIGA O. Alende de Mar del Plata. Acta Bioquím Clín Latinoam [Internet]. 2016 Sep [citado 2019 May 25] 50(3); 463-468. ISSN:0325-2957. Disponible; http://www.redalyc.org/articulo.oa?id=53549173015

  19. Ortegón E, Pacheco J. F, & Prieto A. Metodología del marco lógico para la planificación, el seguimiento y la evaluación de proyectos y programas. Santiago de Chile: Las Naciones Unidas [Internet]. 2015 Abr [citado 2019 May 25] . ISSN electrónico 1680-8878; ISBN: 92-1-322719-1 Disponible; https://repositorio.cepal.org/bitstream/handle/11362/5607/S057518_es.pdf

  20. Yuni J.A, Urbano C.A. Técnicas para investigar: recursos metodológicos para la preparación de proyectos de investigación Vol. 2. [Internet]. Córdoba: Editorial Brujas, 2014 [citado 2019 May 25]. Biblioteca Virtual PUCE