Dr. Juan Dante Páez Moreno, Gerente General HECAM
Dr. Miguel Ángel Moreira, Director Técnico HECAM
Lic. Alexandra Maricela Vásquez Teran, Enfermera de la Unidad de Adultos Área de
Cuidados Intensivos (UAACI).
Lic. Silvia Alexandra Díaz Rodríguez, Enfermera de la Coordinación General de Enfermería.
Lic. Martha Vanessa Alarcón Hinojosa, Supervisora Unidad de Adultos Área de Cuidados Intensivos (UAACI).
Lic. Ana Lucía Iza Niza, Enfermera Unidad de Vigilancia Epidemiológica y Control de
Infecciones Asociadas a la Atención de Salud (IAAS).
Lic. Gabriela Soledad Herrera Bastidas, Enfermera de la Unidad de Adultos Área de
Cuidados Intensivos (UAACI).
Lic. Jeaneth Casa Tipán, Enfermera Unidad de Vigilancia Epidemiológica y Control
de Infecciones Asociadas a la Atención de Salud (IAAS).
Dr. Roberto Carlos Ponce Pérez, Coordinador General de Calidad HECAM.
Dra. Gloria del Rocío Arbeláez Rodríguez, PhD. Coordinadora General de Investigación HECAM.
Lic. Germania Mier Luna, Coordinadora General de Enfermería del HECAM.
Unidad Adultos Área de Cuidados Intensivos - HECAM.
Esta ruta, establece Cuidados de Enfermería al Inicio de Ventilación Mecánica Invasiva en la Unidad Adultos Área de Cuidados Intensivos para evitar complicaciones y
eventos adversos.
This route establishes Nursing Care at the Beginning of Invasive Mechanical Ventilation in the Adult Unit Intensive Care Area to avoid complications and adverse events.
1. INTRODUCCIÓN
La ventilación mecánica es la alternativa
terapéutica que sustituye la función ventilatoria total o parcial mientras se mantienen niveles apropiados de PO2 y PCO2
en sangre arterial, con el fin de disminuir
el trabajo respiratorio en los pacientes críticos; principalmente los que presentan
insuficiencia respiratoria aguda, por lo
que se debe conocer cuándo está indicado
este medio de soporte vital avanzado; así
como los diferentes modos disponibles,
los parámetros y alarmas ventilatorios generales acoplados a una estrategia de ventilación protectora para reducir las complicaciones que se puedan producir. De
esta manera favorecemos la recuperación
del paciente.
La Gestión de Enfermería es la disciplina
de la ciencia del cuidado que aplica el
juicio profesional, la planificación, organización, motivación y control de la provisión de procesos oportunos, seguros,
humanos e integrales que aseguran la
continuidad de la atención. El cuidado
enfermero en la UAACI, se realiza de
manera autónoma y en colaboración con
el equipo de salud, se ajusta a las necesidades del paciente crítico, brindando calidad y seguridad, en base a instrumentos
que nos permiten monitorizar y evaluar
la atención.
Según la base de datos de la Unidad de
Adultos Área de Cuidados Intensivos
año 2018 el 51,4% de los pacientes ingresados necesitaron apoyo ventilatorio
invasivo, de los cuales el 72,0% corresponden a insuficiencia respiratoria
aguda, el porcentaje restante a procedimientos programados.
El objetivo de esta ruta es la estandarización de los Cuidados de Enfermería
al inicio de la ventilación mecánica así
como describir las fases de intervención de la enfermera y las actividades
que debe cumplir en cada una de ellas,
estableciendo un plan de cuidados para
constatar que los objetivos planteados se
consigan.
Palabras Clave: Respiración Artificial;
Ventiladores Mecánicos; Cuidados de
Enfermería; Unidad de Cuidados Intensivos; Monitoreo; Cuidados Críticos.
1. INTRODUCTION
Mechanical ventilation is the therapeutic alternative that replaces total
or partial ventilatory function while
maintaining appropriate levels of PO2
and PCO2 in arterial blood, in order to
reduce respiratory work in critical patients; mainly those with acute respiratory failure, so it should be known
when this means of advanced life support is indicated; as well as the different modes available, general ventilation parameters and alarms coupled
to a protective ventilation strategy to
reduce the complications that may
occur. In this way we favor patient recovery.
Nursing Management is the discipline of care science that applies professional judgment, planning, organization, motivation and control of the
provision of timely, safe, human and
comprehensive processes that ensure
continuity of care. The nursing care
in the UAACI is carried out autonomously and in collaboration with the
health team, adjusts to the needs of the
critical patient, providing quality and
safety, based on instruments that allow
us to monitor and evaluate the care.
According to the database of the Adult
Unit Intensive Care Area year 2018,
51.4% of the admitted patients needed
invasive ventilatory support, of which
72.0% correspond to acute respiratory
failure, the remaining percentage to
scheduled procedures.
The objective of this route is the standardization of Nursing Care at the beginning of mechanical ventilation as
well as describing the phases of intervention of the nurse and the activities that must be carried out in each
of them, establishing a plan of care to
verify that the set goals are achieved.
Keywords: Respiration, Artificial;
Ventilators, Mechanical; Nursing Care;
Intensive Care Units; Monitoring; Critical Care.
2. OBJETIVO
Estandarizar cuidados de enfermería
en pacientes críticos al inicio de la ventilación mecánica garantizando las necesidades respiratorias a través de un
correcto cumplimiento del cuidado enfermero, para prevenir complicaciones
en la Unidad de Adultos Área de Cuidados Intensivos ( UAACI ) del Hospital de Especialidades Carlos Andrade
Marín.
3. ALCANCE
Este documento describe de manera
detallada los cuidados de enfermería al
inicio de la ventilación mecánica invasiva en el paciente crítico, basada en la
evidencia científica que será aplicada
por el personal de enfermeras/os de
este hospital.
4. DEFINICIONES
Clasificación de pacientes según
grupo etario: la atención de salud que
se entrega a las personas y familias,
debe considerar las especificidades y
necesidades de cada grupo etario, los
pacientes según grupo de edad que
ingresan en el Área Adultos de Cuidados Intensivos corresponden a los
siguientes: adolescentes, adultos/as,
adulto/a mayor 1.
Paciente crítico: es el que presenta
una alteración en la función de uno o
varios órganos o sistemas, situación
que puede comprometer su supervivencia en algún momento de su evolución, por lo que la muerte es una alternativa posible2.
Cuidado de enfermería en el paciente crítico: es el proceso en el que
se considera el conjunto de competencias, comportamientos que incluyen
conocimientos, habilidades que permiten promover, restaurar la salud y
prevenir enfermedades, aliviando el sufrimiento3,4.
Ventilador mecánico: es el dispositivo que se emplea para asistir o reemplazar el trabajo del sistema respiratorio, se utiliza en la ventilación invasiva, se puede programar en función
de una serie de parámetros, principalmente el volumen, la presión o ambos;
que se suministran de manera constante al paciente5,7.
Ventilación mecánica (VM): es la
alternativa terapéutica que sustituye
la función ventilatoria total o parcial manteniendo los niveles apropiados de
PO2 y PCO2 en sangre arterial lo que
permite el descanso de la musculatura
respiratoria. La ventilación mecánica
se puede administrar de manera no invasiva a través de una interface (máscara, casco, etc.) o de manera invasiva
mediante un tubo endotraqueal5,7,8.
Clasificación de la ventilación mecánica: la ventilación mecánica con presión positiva puede clasificarse como
invasiva y no invasiva:
- Ventilación Mecánica no Invasiva (VMNI):
es una técnica de
asistencia ventilatoria mecánica
con presión positiva a través de
una interface que no invade la vía
aérea5,6.
- Ventilación mecánica invasiva
(VMI): es una técnica de asistencia ventilatoria con presión positiva a través de un tubo endotraqueal6,7.
Indicaciones para la ventilación mecánica:
la insuficiencia respiratoria aguda es
la principal indicación, pero existen otros
criterios puntuales para definir la necesidad de conectar al paciente en un ventilador mecánico son las siguientes:6,9.
Insuficiencia
Anomalías en la ventilación:
- Disfunción del músculo respiratorio
(fatiga del músculo respiratorio, anomalías de la pared torácica, enfermedad neuromuscular)
- Disminución del impulso ventilatorio.
- Aumento de la resistencia de la vía aérea y/u obstrucción.
- Anomalías de la oxigenación:
- Hipoxemia refractaria.
- Necesidad de presión positiva.
- Trabajo respiratorio excesivo.
Otras causas:
- Necesidad de sedación y/o bloqueo
neuromuscular.
- Necesidad de disminución del consumo de oxígeno sistémico o miocárdico.
- Uso de hiperventilación para disminuir la presión intracraneal6,7.
Insuficiencia respiratoria aguda (IRA):
es la incapacidad del sistema respiratorio
de cumplir su función básica, que es el intercambio gaseoso de oxígeno y dióxido
de carbono entre el aire ambiental y la
sangre circulante, ésta debe realizarse en
forma eficaz y adecuada a las necesidades
metabólicas del organismo, teniendo en
cuenta la edad, los antecedentes y la altitud en que se encuentra el paciente10.
Ventilación protectora como estrategia
de ventilación:
es la estrategia que se
usa en pacientes con lesión asociada a la
ventilación mecánica, usa volúmenes corrientes menores (6 ml/kg de peso corporal) y presión meseta máxima de 30
cmH2O reduce la concentración de mediadores inflamatorios tanto en el lavado
broncoalveolar como en la circulación
sistémica11.
Variables físicas que intervienen en el
ciclo ventilatorio con presión positiva:
son las variables o secuencias que hacen
posible que se desarrolle un ciclo ventilatorio mecánico. Son de tres tipos: variables de control, fase y condicionales5,6.
Modos Ventilatorios:
son las diferentes
formas que tiene un generador de sustituir, total o parcialmente, durante la ventilación mecánica hay dos tipos básicos de ventilación: controlada por el ventilador,
ventilación asistida y espontánea7,12.
- Ventilación controlada:
cuando el ventilador determina el comienzo
y el final de la fase inspiratoria, es
decir, la máquina dispara y cicla la
ventilación6,8.
- Ventilación asistida:
cuando el paciente inicia la ventilación y decide
la frecuencia, que el ventilador suministra el volumen circulante programado7,8.
- Ventilación espontánea:
aquella que es iniciada y ciclada por el paciente, en este caso el volumen o la
presión, o ambos, no depende de un valor previamente seleccionado,
sino de la demanda inspiratoria y de la mecánica pulmonar del paciente8,12.
Parámetros ventilatorios generales:
- Volumen corriente o volumen tidal
(VT): es el volumen de gas que moviliza un individuo respirando en
reposo, (aproximadamente 500 ml).
El volumen circulante (VT) inicial
puede calcularse a partir del peso
corporal, el intervalo a programar
oscila entre 6 y 8 ml/kg, según los
requerimientos metabólicos y la
mecánica pulmonar5,7.
- Volumen minuto (VE):
es el producto del volumen circulante entregado por el ventilador y la frecuencia respiratoria total. (VE = VT
× FR)7,9.
- Relación inspiración:
espiración (I: E): es el periodo de tiempo desde el
inicio de una respiración hasta el comienzo de la siguiente, se mide en
segundos7,12.
- Fracción inspirada de oxígeno
(FIO2):
es la concentración o proporción de oxígeno en la mezcla del
aire inspirado. Por ejemplo, si el volumen corriente de un paciente es
de 500 ml y está compuesto por 250
ml de oxígeno, la FIO2 es del 50%.
se expresa en tanto por uno, a diferencia de la concentración de oxígeno que es en porcentaje, puede
oscilar entre 0,21 (21,0 %) y 1,0 (100,0 %)13.
- Presión positiva al final de la espiración (PEEP):
es una maniobra
que evita la caída a cero de la presión de la vía aérea al final de la fase
espiratoria y puede combinarse con
cualquier modalidad ventilatoria,
ya sea de sustitución total o parcial.
La función principal de la PEEP es
mantener el reclutamiento de las
unidades alveolares colapsadas o
llenas de fluido, produciendo un aumento de la capacidad residual funcional, un mejor equilibrio ventilación-perfusión, una disminución del
shunt intrapulmonar y una mejoría
de la distensibilidad pulmonar7,13.
Alarmas relacionadas con el funcionamiento del ventilador:
el
objetivo es alertar al personal
sobre la existencia de problemas
en el sistema paciente-ventilador,
deben ajustarse a un nivel de sensibilidad que permita detectar fácilmente la aparición de sucesos críticos en el paciente pero al mismo
tiempo debe impedir su activación
indiscriminada ante situaciones
no reales o de escasa importancia
(falsas alarmas). La American Association for Respiratory Care ha
clasificado las alarmas en tres niveles de prioridad, según la gravedad de la situación5,7.
Alarmas relacionadas con la condición del paciente:
se activan al
superar el límite basal programado
y son las siguientes:
- Presión de la vía aérea:
indica que
la presión máxima establecida de
la vía aérea ha sido superada, habitualmente esta alarma se ajusta a
10cmH2O por encima de la basal
de presión máxima de la vía aérea
del paciente, la presión inspiratoria
máxima suele activarse en caso de
tos, secreciones abundantes, reducción de la distensibilidad pulmonar
o acodamiento del tubo endotraqueal o del circuito ventilatorio9,12.
- Volumen espirado:
los límites se
establecen desde el 10,0 % hasta
un 15,0 % por encima y por debajo
del volumen prefijado, la alarma se
activa cuando excede los valores
altos y bajos del volumen minuto y
del volumen exhalado5,12.
- Frecuencia respiratoria:
se establece un límite de frecuencia respiratoria alta (> 35 resp/min), sobre
todo si utiliza una modalidad de respiración espontánea más aún en la
taquipnea que es un signo de trabajo
respiratorio excesivo5.
- Nivel bajo de la presión positiva al
final de la expiración (PEEP): se
activa cuando la presión de la vía
aérea cae bajo la PEEP o la CPAP
basal5,6.
- Fracción inspirada de oxígeno:
indica un exceso en el límite del parámetro fijado que es un intervalo
de posible variación de la FIO2 en
torno a un 5,0% por encima y por
debajo del nivel ajustado para poder
detectar averías en el mezclador de
gases o problemas con la célula de
oxígeno7,12.
- Apnea: suele pre fijarse como el intervalo de tiempo que transcurre
entre dos ciclos respiratorios consecutivos. En el momento en que el
paciente deja de respirar, la activación de la alarma de apnea provoca
el cambio a ventilación asistida-controlada y permanece en ese modo
hasta que la alarma se restablezca
manualmente o se seleccione otra
forma de ventilación, se puede programar hasta 12 respiraciones/min y
un alto porcentaje de oxígeno (80,0-100,0 %)5,12.
Complicaciones del inicio de la ventilación mecánica invasiva:
- Neumonía asociada a la ventilación
mecánica (NAV): es una infección
asociada a la atención que no está
presente ni incubándose en el momento de la admisión a la UAACI y
que puede relacionarse con un procedimiento invasivo como es la intubación por laringoscopia, la neumonía
se clasifica: neumonía temprana desarrollo menor de 7 días y neumonía
tardía a partir de los 7 días14-16.
- Barotrauma:
se refiere a la presencia de aire extraalveolar, incluye
las entidades clínicas de neumotórax, neumomediastino, enfisema
subcutáneo y neumoperitoneo, se
debe al paso de aire alveolar hacia el
intersticio pulmonar y la disección
subsiguiente a lo largo de los planos
faciales6,17.
- Biotrauma:
es la relación entre el
estrés mecánico del soporte con ventilador y la liberación de mediadores
inflamatorios6,17.
- Volutrauma:
es la sobre distensión
asociada con altas presiones en la vía
aérea que podrían llevar a un edema
pulmonar6,17.
Intubación: es la técnica que consiste en
la introducción de una cánula a través de
la nariz o la boca del paciente hasta llegar
a la tráquea, con el fin de mantener la vía
aérea abierta y asistir en el proceso de ventilación, es indispensable realizar este procedimiento bajo estrictas normas de asepsia
y antisepsia14,16. Se realiza con la secuencia
de intubación rápida18,19.
Secuencia de intubación rápida (SIR):
es el procedimiento de elección para lograr
el acceso y el control inmediato de la vía
aérea en la mayoría de los enfermos críticos, su objetivo es conseguir el acceso a
la vía aérea inferior con la mayor rapidez
posible y con el mínimo riesgo de complicaciones para lo cual se utiliza analgesia,
sedación y relajación20,21.
- Sedación:
es la disminución reversible
de la actividad del sistema nervioso
central, mediante el uso de un fármaco,
con el fin de inducir el sueño, calmar
la ansiedad y agitación22,23.
- Analgesia: alcanzar la supresión de toda
sensación dolorosa sin pérdida de los
restantes modos de sensibilidad22.
- Relajación: se produce relajación muscular o bloqueo neuromuscular22,23.
Monitorización al inicio de la ventilación mecánica:
es la evaluación en
tiempo real del estado fisiológico del
paciente, lo cual permite tomar decisiones sobre el tratamiento y valorar la
respuesta de las intervenciones terapéuticas 24,25.
Fases de intervención en el paciente al
inicio de la ventilación:
sirven para establecer una adecuada monitorización y
valoración del paciente.
Para fines prácticos de aplicación de
la ruta de enfermería se ha dividido en
las siguientes fases:
- strong> Fase de preparación:
es la preparación y verificación de equipos, medicación e insumos para iniciar la
ventilación mecánica.
- Fase de intervención y mantenimiento:
se instaura la ventilación
mecánica con estrategia de ventilación protectora y se valora su tolerancia, en esta fase es prioritario
monitorizar la ventilación y respiración, para lo cual se realiza el
control de la gasometría, ya que el
tiempo de redistribución de gases
después de instaurada la ventilación mecánica es de aproximadamente 30 minutos13.
- Fase de estabilidad:
se verifica
la tolerancia, el cuidado de enfermería se direcciona a mantener las
condiciones óptimas para recuperar
la ventilación espontánea con el
objetivo del retiro temprano de la
ventilación mecánica26.
5. INVOLUCRADOS
Cargo |
Responsabilidad / Autoridad / Apellidos y Nombre |
<
| |
Jefe del Servicio |
Autorizar la aplicación de la ruta de enfermería. |
Médico Tratante |
Valorar al paciente y prescripción de indicaciones médicas |
Médico Residente |
Valorar e intubar al paciente. |
Enfermera Supervisora |
Supervisar y evaluar el cumplimiento de la ruta. |
Enfermera de Calidad |
Monitorear cumplimiento de la ruta, enviar órdenes de trabajo en
caso de mantenimiento correctivo. |
Enfermera de Cuidado
Directo |
Fisioterapista respiratoriaAplicar la ruta de enfermería. |
Fisioterapista respiratoria |
Realizar rehabilitación respiratoria. |
6. ACTIVIDADES
Para fines prácticos esta ruta de enfermería está dividida en:
- Cuidados de Enfermería generales.
- Fase de preparación.
- Fase de intervención y mantenimiento.
- Fase de estabilidad.
Cuidados de Enfermería
generales:
- Realizar higiene de manos, según
protocolo (SGC-POR-HM-001.
Práctica Organizacional Requerida
Higiene de Manos).
- Comprobar correcto funcionamiento
de tomas de oxígeno, vacío, aire
comprimido, succión, monitor, bolsa
de resucitación manual y equipos.
(Práctica Organizacional Requerida
control equipos biomédica).
- Aplicar protocolo de seguridad de
paciente, caídas, úlceras por presión. (SGC-CC-M-MSP-005 Plan
Seguridad de Pacientes), (SGC-EN-POR-PDC-008 Prevención de
caídas) y (SGC-EN-POR-PUP-009
Prevención de Úlceras por Presión).
- Registrar en el sistema AS400 informes de enfermería, descargos
de medicación e insumos, oxígeno,
control de ingesta y eliminación.
Así como lo condición del paciente.
- Aplicar protocolo de la unidad
RCP SGC-EF-AEPPCI01.
- Aplicar protocolo de coche de paro
(SGC-FH-PR-CMC-002 Práctica
Organizacional Requerida Control
de las Normas de BPA de medicamentos y coches de paro).
Cuidados de Enfermería:
Fase de Preparación.
- Cuidados antes de iniciar la ventilación mecánica:
Preparar insumos y equipo:
- Monitor hemodinámico (T/A sistólica y diastólica, TAM, FC, FR, ECG)
- Gasómetro
- Pulsioxímetro
- Toma de vacío para aspirar
- Fonendoscopio
- Endotest
- Filtro higroscópico y antibacterial
- Guantes de manejo
- Guantes estériles
- Catéter de aspiración de secreciones
- Semiluna estéril
- Gasas estériles
- Cánula de Guedel
- Jeringuillas de 10 o 5 ml
- Solución salina 0,9%
- Sujetador de tubo endotraqueal / reata de esparadrapo.
- Verificar el funcionamiento y desinfección del ventilador mecánico.
- Verificar parámetros del ventilador
según ventilación protectora y parámetros según condición del paciente: Vt 6-8ml/kg/PI, modo A/C,
sensibilidad alta, Fr 16rpm, I/E:
1:2, FiO2 1, PEE:5
- Verificar que las alarmas del ventilador visuales y auditivas estén ajustadas
a la condición del paciente.
- Asistir a la intubación del paciente
crítico (secuencia de intubación
rápida).
- Controlar que se cumpla las medidas
de asepsia y antisepsia en el proceso
de intubación para prevención de
neumonía asociada a la ventilación
mecánica.
- Verificar que los consentimientos informados se encuentren firmados.
Cuidados de Enfermería:
Fase de intervención y mantenimiento a la ventilación mecánica.
- Cuidados durante el inicio de
ventilación mecánica Monitorizar- Valorar:
- Verificar que al conectar el circuito ventilador paciente no existan
fugas.
- Verificar el inicio de ventilación
mecánica con parámetros ventilación protectora.
- Monitorizar y vigilar la tolerancia
a la ventilación mecánica, valore lo
siguiente:
Intercambio gaseoso:
- Extraer muestra y valorar gasometría
arterial (PaO2, PaCO2, SaO2, Ph) 30
minutos luego de iniciada la ventilación
mecánica y por razones necesarias.
- Valorar la onda de oximetría y morfología de pulso.
- Mantener al paciente en posición semifowler 30 a 45°.
- Valorar placa de rayos X de tórax y
verificar ubicación del tubo a nivel
de la carina.
- Vigilar la oximetría de pulso durante
todo el procedimiento.
Trabajo respiratorio:
- Vigilar al paciente si presenta uso de
musculatura accesoria (músculos intercostales, abdominales, esternocleidomastoideo).
- Valorar si el paciente está diaforético.
- Valorar si presenta tos irritativa.
Estado circulatorio o hemodinámico:
- Monitorizar, valorar y registrar en la
hoja de bitácora cada hora o PRN.
(presión arterial sistólica y diastólica, presión arterial media.
- Monitorizar, valorar y registrar frecuencia cardíaca.
Estado neurológico:
- Valorar el nivel de conciencia (Escala de Glasgow).
- Comunicar si el paciente está agitado
inquieto.
Nivel de sedación:
- Mantener al paciente en escala de sedación y dolor con objetivo menos
2 menos 3 y 3 en caso de suprimir o
no el esfuerzo inspiratorio.
- Registrar en la hoja de bitácora los
valores de RASS, BPS por lo menos
cada turno.
- Evaluar la posible reducción, interrupción o suspensión de la sedación.
Monitorización de la ventilación mecánica:
- Registrar el modo ventilatorio (Presión
control, volumen control) cada dos
horas.
- Registrar y valorar parámetros ventilatorios (volumen corriente expirado, volumen minuto expirado, presión pico, presión meseta, PEEP, Presión media, FiO2, relación I/E, Complace dinámica- estática, resistencia de
vías aéreas, frecuencia respiratoria) al
inicio de la ventilación mecánica y a la
hora siguiente, posterior cada dos hora.
- Valorar e interpretar las alarmas del
ventilador mecánico presión de la vía
aérea, volumen espirado, frecuencia
respiratoria, PEP, fracción inspirada de
oxígeno, alarma de presión de las vías
aéreas, apnea).
- Registrar en informe de enfermería el
estado neurológico, nivel de sedación
y controles de gasometría.
- Comprobar que el patrón ventilatorio establecido corresponda a los
parámetros pautados por el médico.
- Registrar cambios de modo ventilatorio o eventos suscitados durante
las 24 horas y reportar novedades.
- Comunicar alteraciones en los valores del monitoreo ventilatorio.
Cuidados del tubo endotraqueal TET:
- Adherir el tubo a las paredes de
la tráquea mediante el inflado del
balón de neumotaponamiento que
posee el tubo endotraqueal. Se recomienda mantener una presión
inferior a la presión de perfusión
capilar (entre 15-20 mmHg).
- Vigilar y registrar la presión del
manguito cada 6-8 horas.
- Fijar externamente el tubo endotraqueal mediante sujetador o
reata de esparadrapo.
- Cambiar el sistema de fijación por
razones necesarias para cubrir necesidades de higiene y seguridad.
- Mantener al paciente en una sola
posición durante la primera hora o
hasta que la condición lo amerite.
Realizar higiene Bronquial:
- Auscultar los campos pulmonares
para determinar si existe una adecuada entrada de aire a los campos
pulmonares, comunicar novedades
a fisioterapia respiratoria.
- Registrar las características de
las secreciones: viscosidad, color,
olor, etc., para detectar infecciones respiratorias.
Cuidados de Enfermería: Fase de
estabilidad.
- Cuidados después de iniciar la
ventilación mecánica.
- Brindar apoyo psicológico paciente y familia.
- Tratar al paciente con amabilidad,
brindándole apoyo y empleando
técnicas de comunicación verbal y
no verbal.
- Ofrecer información útil a la familia en relación a la condición
de paciente y procedimientos,
que se le va realizar y orientar
en el medio (educación a la familia escuela para familiares en la
(UAACI).
- Facilitar la comunicación proporcionando medios de escritura o
elementos visuales.
- Permitir la entrada de familiares
según horarios de visitas ampliadas en la unidad.
- Valorar posibilidad de destete ventilatorio (mantener adecuado intercambio gaseoso y ventilatorio,
constante permeabilidad y mantenimiento de la vía aérea, estabilidad hemodinámica)27,28.
1. Etapa de Implementación, evaluación y seguimiento.
- Pilotaje: para la validación de lo
descrito en la ruta de enfermería
se realizó una prueba piloto, cuyo
objetivo fue evaluar la aplicabilidad de la misma y la probabilidad de identificar aspectos que
se deban añadir o eliminar, se
efectuó del 27 al 31 en la Unidad
Adultos Área Cuidados Intensivos.
- Seguimiento control:
para verificar el cumplimiento de la ruta
se realizará a través de una lista
de control durante 6 meses, de
acuerdo a los resultados se aplicarán acciones de mejora, se monitorea por medio de los resultados del indicador Porcentaje de
cumplimiento cuidados de enfermería del personal de enfermeras
en el inicio de la ventilación mecánica: fase preparación y mantenimiento.
Capacitación:
de acuerdo con el cronograma interno de la UAACI, con
listas verificables de asistencia.
ABREVIATURAS:
AC: Modo de ventilación asistida-controlada, BPS: Behavioral Pain Scale;
CaO2: Contenido de oxígeno en sangre
arterial; CcO2: Contenido de oxígeno
en sangre capilar pulmonar; CMV:
Modo de ventilación controlada;
CPAP: Continuos Positive Airway
Pressure; FIO2: Fracción inspirada deoxígeno; FR: Frecuencia respiratoria;
HECAM: Hospital de Especialidades
Carlos Andrade Marín; I:E: Relación
entre la duración de la inspiración y
la espiración; IO: Índice de oxigenación; IRA: Insuficiencia Respiratoria
Aguda; NAV: Neumonía Asociada a la
Ventilación; PAO2: Presión alveolar
de oxígeno; PaO2: Presión parcial de
oxígeno en sangre arterial; PCO2: Presión parcial de anhídrido carbónico;
PCV: Ventilación controlada por presión; PEEP: Positive End Expiratory
Pressure; PI: Peso Ideal; RASS: Richmond Agitation Sedation Scale; SaO2:
Saturación de oxihemoglobina en
sangre arterial; SIR: Secuencia de Intubación Rápida; SvO2: Saturación de
oxígeno en sangre venosa mezclada;
TET: Tubo Endotraqueal; TE: Tiempo
espiratorio; TI: Tiempo inspiratorio;
UAACI: Unidad de Adultos Área de
Cuidados Intensivos; VE: Volumen
Minuto; VM: Ventilación Mecánica;
VMI: Ventilación Mecánica Invasiva;
VMNI:Ventilación mecánica no Invasiva; VT: Volumen Tidal.
CONTRIBUCIÓN DE LOS AUTORES
AV: Concepción, diseño y realización
de la ruta. SD: Concepción y revisión
crítica del manuscrito. MA: Redacción
del manuscrito. AI: Recolección de
datos y obtención de resultados. GH:
Recolección de datos y obtención de
resultados. JC: Aporte de material de
estudio.
INFORMACIÓN DE LOS AUTORES
Alexandra Maricela Vásquez Teran.
Licenciada en Enfermería, Especialista en Enfermería en Medicina Crítica, Universidad Central del Ecuador.
Instructora de Soporte Vital Básico
acreditada por American Heart Association, Clínica DAME S.A. Enfermera, Unidad de Adultos Área de
Cuidados Intensivos del Hospital de
Especialidades Carlos Andrade Marín.
Quito-Ecuador. ORCID ID: https://ordic.org/0000-0001-9909-9298.
Silvia Alexandra Díaz Rodríguez. Licenciada en Enfermería Universidad
Central del Ecuador , Diploma Superior de Cuarto Nivel en Desarrollo Local y Salud, Especialista en Gerencia y Planificación Estratégica de
Salud, Magíster en Gerencia en Salud
Para el Desarrollo Local Universidad
Técnica Particular de Loja, Enfermera de la Coordinación General de Enfermería Hospital Carlos Andrade
Marín. Quito- Ecuador. ORCID ID: https://orcid.org/0000-0003-4221-2522
Martha Vanesa Alarcón Hinojosa. Licenciada en Enfermería, Especialista
en Medicina Crítica, Universidad del
Central del Ecuador. Enfermera, Supervisora de la Unidad de Adultos
Área de Cuidados Intensivos Adultos
del Hospital de Especialidades Carlos
Andrade Marín. Quito-Ecuador.
ORCID ID: https://ordic.org/0000-0002-0843-7819
Ana Lucía Iza Niza. Licenciada en Enfermería, Especialista en Enfermería
en Medicina Crítica, Universidad
Central del Ecuador. Diplomado superior en cuidados Paliativos, Universidad Central del Ecuador. Diplomado
superior en gerencia de los servicios
hospitalarios, Universidad Autónoma
de los Andes. Enfermera, del Equipo
Operativo de control de Infecciones
del Hospital de Especialidades Carlos
Andrade Marín. Quito- Ecuador.
ORCID ID: https://ordic.org/0000-0001-8076-5641.
Gabriela Soledad Herrera Bastidas.
Licenciada en Enfermería, Universidad Técnica del Norte. Especialista
en Enfermería en Cuidado Crítico,
Pontificia Universidad Javeriana de
Bogotá. Enfermera, de la Unidad de
Adultos Área de Cuidados Intensivos
del Hospital de Especialidades Carlos
Andrade Marín. Quito-Ecuador.
ORCID ID: https://ordic.org/0000-0003-0021-8797.
Jeaneth Alexandra Casa Tipán, Licenciada en Enfermería, Especialista en
Medicina Crítica, Universidad Central
del Ecuador. Enfermera, del Equipo
Operativo de control de Infecciones
del Hospital de Especialidades Carlos
Andrade Marín. Quito - Ecuador.
ORCID ID: https://ordic.org/0000-0002-9771-9868.
DISPONIBILIDAD DE DATOS Y MATERIALES
Se utilizaron recursos bibliográficos
de uso libre y limitado. La información recolectada está disponible bajo
requisición al autor principal.
APROBACIÓN DEL COMITÉ DE ÉTICA Y CONSENTIMIENTO PARA PARTICIPACIÓN
El documento fue aprobado por pares,
por el Comité de Farmacia y Terapéutica; y por el Comité de Ética en Investigaciones de Seres Humanos CEISH/
HCAM.
CONSENTIMIENTO PARA PUBLICACIÓN
La publicación fue aprobada por el
Consejo Editorial del HECAM.
FINANCIAMIENTO
Propio de los autores, el documento se
elaboró en la Unidad Adultos Área de
cuidados intensivos del HECAM, sin
requerir costos institucionales.
CONFLICTO DE INTERÉS
Los autores reportan no tenert ningún
conflicto de interés, personal, financiero, intelectual, económico, y de interés corporativo.
AGRADECIMIENTOS
A las autoridades del Hospital, a la
Coordinación General de Enfermería,
y a los funcionarios de la Unidad de
Adultos Área de Cuidados Intensivos
del HECAM.
7. REFERENCIAS BIBLIOGRAFICAS
- Ecuador. Ministerio de Salud Pública.
Red Pública Integral de Salud. Dirección Nacional de Articulación
y Manejo del Sistema Nacional de
Salud y de la Red Pública. Manual
del Modelo de Atención Integral de
Salud. [Online]. 2012 [cited 2019
05 06]. Disponible en:
http://instituciones.msp.gob.ec/somossalud/images/documentos/guia/Manual_MAIS-MSP12.12.12.pdf
- Aguilar C, Martínez C. La realidad de
la Unidad de Cuidados Intensivos.
Medigraphic Literatura Biomédica. 2017 mayo-junio 12; 31(3): 171-173. Disponible en:
https://www.medigraphic.com/pdfs/medcri/ti-2017/ti173k.pdf
- González-Méndez M, López-Rodríguez L. Seguridad y calidad
en la atención al paciente crítico. [Online].; 2017 [cited 2019
10 20 [Vol. 27. Núm. 2.]. Disponible en:
https://www.elsevier.es/es-revista-enfermeria-clinica-35-resumen-seguridad-calidad-atencion-al-paciente-S1130862117300098.
- De Arco Canoles O, Suárez Calle Z.
Rol de los profesionales de enfermería en el sistema de salud colombiano. [Online].; 2018 [cited 2019 10
20. DOI: 10.22267/rus.182002.121.
Disponible en:
http://www.scielo.org.co/pdf/reus/v20n2/0124-7107-reus-20-02-00171.pdf
- Ramos Gómez LA. Fundamentos de
la ventilación mecánica Rosa Serra
DS, editor. Barcelona: Héctor Soler ;
2012. Disponible en: ISBN: 978-84-15340-50-8
- Ferrer L, Celi E. Soporte Respiratorio
Básico y Avanzado ( SORBA ). 10th ed.
Bogotá: Distribuna; 2018. ISBN 978-958-8813-86-8.
- Society of Critical Care Medicine. Fundamentos de Cuidados críticos en soporte
inicial. 3rd ed. Brosbst K, editor. New
York: Society of Critical Care Medicine;
2018. ISBN: 978-1-620750-10-0.
- West Jhon LA. Fisiología respiratoria fun-
damentos. 10th ed. Kluwer W, editor.
Buenos Aires, Bogotá, Caracas: Lippincott Williams & Wilkins; 2016. Disponible en: ISBN: 978-84-16654-00-0
- Sociedad Argentina de Terapia Intensiva. Ventilación Mecánica. 3rd ed. Argentina: Médica Panamerican; 2018.
ISBN:9789500695626
- Chen M, Zeng R, Liang X, et,al.
Seated-Baduanjin as an adjuvant rehabilitation treatment for
dysfunctional ventilatory weaning response: A case report.
Clinical Case Report. 2018;
97(34): e11854. DOI:10.1097/MD.0000000000011854. Available
from: https://www.ncbi.nlm.nih.gov/pubmed/30142776
- Carrillo Raúl EI. Ventilación de protección en el transoperatorio. Revista
Mexicana de Anestesiología. 2015
abril-junio; 38(2): 91-97. Disponible
en: https://www.medigraphic.com/pdfs/rma/cma-2015/cma152d.pdf
- Simom M, Whiteley A, Markc C.
Guía Práctica de Cuidados Intensivos Churchill. 3rd ed. A. LJ. Barcelona: McGraw-Hill. Edición español;
2011. ISBN: 978-84-8086-823-5
- Guyton A, Hall J. Tratado de Fisiología Médica. 12th ed. Booksmedicos
, editor. Barcelona: Elsevier Saunders; 2016. ISBN: 9788491130246
- Ecuador. Leyes, Decretos, etc. Ministerio de Salud Pública. Manual Seguridad del Paciente-Usuario. 2016
Nov 14. Disponible en: Registro Oficial. Acuerdo Nro. 00000115. Edición Especial Nº 760 – Registro Oficial;
http://www.calidadsalud.gob.ec/wp-content/uploads/2017/08/MANUAL-DE-SEGURIDAD-DEL-PACIENTE.pdf
- Rodríguez Villar S. Protocolos:
Cuidados Críticos. 3rd ed. Joaquin L, editor. Madrid: Marban
libros; 2015. Disponible en: ISBN:
9788471019257
- Grupo de trabajo de la coordinación
nacional de vigilancia epidemiológica del Instituto Ecuatoriano de Seguridad Social. Protocolos- Medicina
Crítica. [Online].; 2017 [cited 2019
marzo 23. Disponible en: https://hcam.iess.gob.ec/?page_id=4312
- Sociedad Española de Medicina Intensiva Crítica y Cuidados Coronarios. Ingeniería de materiales, mechanical power, ventilación protectora y
una de paracaídas. Medicina Intensiva Sociedad Española de Medicina
Crítica. 2019 Nov; 43(8): 513-NA.
DOI: 10.1016/j.medin.2019.01.001.
Disponible en: https://medes.com/publication/147818
- Dávila E, López R, Márquez E, Hernández C. Intubación de secuencia
rápida. Medi-Sur. [Internet] 2015 julio-agosto; 13(4): p. 8. ISSN 1727-897X. Disponible en:
https://www.medigraphic.com/pdfs/medisur/msu-2015/msu154j.pdf
- Eyzaguirre C. Intubación endotraqueal. [Online]; 2017 [cited 2019 mayo 04. Disponible en:
https://www.monografias.com/trabajos92/intubacion-endotraqueal/intubacion-endotraqueal.shtml
- Teng M, Ahmed F, Ming W, Lu M,
Wei Y, Punyadusa A, et al. Pre- and
Apnoeic high flow oxygenation for
RApid sequence intubation in The
Emergency department (Pre-AeRATE): study protocol for a multicentre, randomised controlled trial.
BMC Part of Springer Nature. 2019
abril 4; 20(195). DOI: 10.1186/
s13063-019-3305-8. Available from:
https://www.ncbi.nlm.nih.gov/pmc/articles/PMC6449991/
- BairAaron. Rapid sequence intubation
for adults outside the operating room.
[Internet]; 2016 [cited 2019 abril 01.
Available from:
https://www.uptodate.com/contents/rapid-sequence-intubation-for-adults-outside-the-operating-room?search=rapid-sequence-intubation-for-a%E2%80%A6%-2Bintubation%26selectedTitle%3D1~-125%26view%3Dprint%26displayedView%3Dfull&source=search_result&selectedTitle=2~150&usage_type=default&display_rank=2
- Hospital de Especialidades Carlos An-
drade Marín. Comité de Infecciones de
la Unidad de Terapia Intensiva. Protocolo de Síndrome de Dificultad Respiratoria Aguda (SDRA). [Online]; 2016
[cited 2019 10 30 ] PROTOCOLOS
UCI-Adultos-HCAM. Disponible en:
https://sites.google.com/site/gtinfeccionessepsisucihcam/protocolos
- Kaila M, Everingham K, Lapinlampi P,
Sarkela M, Uutela K, Walsh T. A randomized controlled proof-of-concept
trial of early sedation management
using Responsiveness Index monitoring in mechanically ventilated critically ill patients. Crit Care [Online];
2015 [cited 2019 mayo 23; 19(1):333.
DOI: 10.1186/s13054-015-1043-1.
Available from: https://www.ncbi.nlm.nih.gov/pmc/articles/PMC4570737/
- Gaedke Nomura A, Barragan M,
Abreu Almeida M. Calidad de los
registros de enfermería antes y después de la Acreditación Hospitalaria
en un hospital Universitario. Revista
Latino-Am Enfermagem. 2016 junio;
24(10): e2813. DOI: 10.1590/1518-8345.0686.2813. Disponible en:
http://www.scielo.br/pdf/rlae/v24/es_0104-1169-rlae-24-02813.pdf
- Ruiz Ferron F, Serrano Simón J.
Monitorización convencional no
es suficiente para valorar el esfuerzo respiratorio durante la ventilación asistida. 2016 octubre; 43:
p. 197-206. DOI: https://doi.org/10.1016/j.medin.2018.02.015.
Disponible en: https://www.sciencedirect.com/science/article/abs/pii/S021056911830069X
- Faculty of Nursing, University of Canberra, Canberra, Australia. Manejo
del paciente crítico con insuficiencia
respiratoria. [Online]; 2018 [cited
2019 11 13]; 2 (1):22-34. ISSN:
2661-6904. Disponible en: https://www.google.com/search?client=firefox-b&ei=9s3OXaCqDqH45gL3ka-GAAg&q=Manejo+del+paciente+cr%C3%ADtico+con+insuficiencia+respiratoria+Rosalianny+Theo-t&oq=Manejo+del+paciente+cr%C3%ADtico+con+insuficiencia+respiratoria+Rosalianny+Theot&gs_l=psy-ab.3
- Hernández G, Cerón R, Escobar Dea.
Retiro de la ventilación mecánica.
Med Crit. 2017 07-08 10; 31(4)238-245. ISSN 2448-8909. Disponible
en: https://www.medigraphic.com/pdfs/medcri/ti-2017/ti174j.pdf
- Yung Y, Kim M, Lee J, Lee S. Predictors of early weaning failure from
mechanical ventilation in critically ill
patients after emergency gastrointestinal surgery: A retrospective study.
[Online]; 2018 [cited 2018 octubre
30]PMID: 30290686. DOI: 10.1097/
MD.0000000000012741. Available
from:
https://www.ncbi.nlm.nih.gov/pubmed/30290686
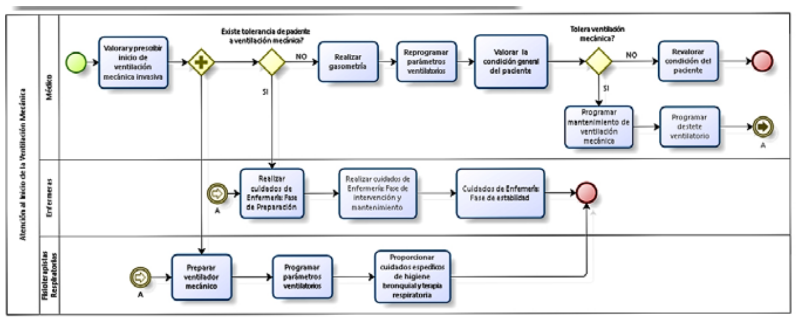
8. ANEXO 1
Flujograma 1.Cuidados de Enfermería al inicio de la Ventilación Mecánica Invasiva en la Unidad de Cuidados Intensivos.
Fuente. Ruta Cuidados de Enfermería. Elaborado por. Autores
Colaboración del Personal de Coordinación de Calidad HECAM.
9. CONTROL DE CAMBIOS
| No. Versión |
Fecha |
Descripción del Cambio |
| |
| 1 |
6/28/2019 |
Creación de la ruta Cuidados de Enfermería al inicio de la Ventilación Mecánica Invasiva en la Unidad de Cuidados Intensivos. |