logo_cambios
Evaluación integral del paciente con obesidad candidato a cirugía bariátrica– endócrino metabólica.

PROTOCOLO MÉDICO

Evaluación integral del paciente con obesidad candidato a cirugía bariátrica– endócrino metabólica.

Comprehensive evaluation of the patient with obesity who is a candidate for metabolic bariatric-endocrine surgery.

Ronnal Patricio Vargas Córdova1, Adriana del Consuelo Arias Trujillo1.

1Hospital General San Francisco IESS, Dirección Técnica de Investigación y Docencia. Quito-Ecuador.

AUTORIDADES

Dr. Xavier Toledo, Director Médico HGSF.
Dr. Mgs. Carmen Alarcón, Directora Administrativa HGSF.

EQUIPO DE REDACCIÓN Y AUTORES

Ronnal Patricio Vargas Córdova, Líder Clínica de Obesidad y Enfermedades Metabólicas HGSF.
Adriana Arias, Clínica de Obesidad y Enfermedades Metabólicas HGSF.

EQUIPO DE REVISIÓN Y VALIDACIÓN

Dr. Marcelo Cevallos, Coordinador Quirúrgico HGSF.
Dr. Gonzalo Jaramillo, Director Técnico de Hospitalizacion y Ambulatorio HGSF.
Dr. Jose Luis Bedón, Médico Unidad de Calidad HGSF.
Lcda. Miriam Romero, Enfermera Unidad de Calidad HGSF.
Ing. Gustavo Marcelo Freire Balseca, Responsable Unidad de Calidad HGSF.

EDICIÓN GENERAL

Clínica de Obesidad y Enfermedades Metabólicas HGSF.
Este protocolo médico, provee de acciones basadas en evidencia científica para la selección de pacientes con obesidad candidatos a Cirugía Bariátrica Endócrino–Metabólica, con la finalidad de brindar atención integral, oportuna y especializada.

GENERAL EDITION

HGSF Obesity and Metabolic Diseases Clinic.
This medical protocol provides actions based on scientific evidence for the selection of patients with obesity candidates for Endocrine-Metabolic Bariatric Surgery, in order to provide comprehensive, timely and specialized care.

CONTENIDO

1. Introducción
2. Objetivos
3. Alcance
4. Marco Teórico
5. Involucrados
6. Actividades
7. Anexo
8. Contro de cambios

1. INTRODUCCIÓN


En la actualidad, la obesidad es considerada una pandemia, cuya incidencia se ha triplicado en los últimos 30 años, y ha generado problemas de salud pública cada vez mayores. Tomando como base las guías de la Asociación Americana de Endocrinólogos (AACE), la Sociedad para la Obesidad, la Sociedad Americana de Cirugía Bariátrica y Metabólica (ASMBS), la Asociación para Medicina de la Obesidad y la Asociación Americana de Anestesiólogos, se realiza el presente documento, con el fin de que se constituya en la hoja de ruta que guíe el procedimiento a seguir en los pacientes que padecen de esta enfermedad crónica y que acuden al Hospital General San Francisco (HGSF)1.

La obesidad se caracteriza por el uso de varios medicamentos debido a las comorbilidades relacionadas: enfermedad cardiovascular, diabetes mellitus tipo 2, enfermedad renal crónica, hígado graso no alcohólico, síndrome metabólico y varios tipos de cánceres2. Este protocolo contiene el más alto nivel de evidencia disponible hasta la fecha, en relación al manejo quirúrgico y no quirúrgico del paciente con diagnóstico de obesidad, incluyendo temas como la identificación de los pacientes candidatos para los procedimientos bariátricos, tipo de procedimientos que deberían ser ofertados, el manejo preoperatorio, transoperatorio y el cuidado post operatorio de seguimiento2-4.

Desde la publicación por parte de la American Society for Metabolic and Bariatric Surgery (ASMBS) en el año 2013 de las guías de manejo del paciente con obesidad, se ha evidenciado un incremento significativo en las publicaciones que avalan excelentes resultados para el tratamiento de los pacientes con obesidad y con diabetes mellitus tipo 2 mediante la cirugía bariátrica y metabólica2,5,6. En el año 2016 la publicación del Diabetes Surgery Summit (DSS2)7 marca diferencia en el manejo de los pacientes con diabetes mellitus tipo 2, es así que las mismas han crecido sustancialmente y la evidencia demuestra que el manejo metabólico bariátrico de estos pacientes es superior al manejo médico y cambios de estilo de vida cuando se evalúa el control glucémico y remisión de las comorbilidades. Con la evaluación previa del equipo multidisciplinario, tendremos información científica del más alto nivel que nos permita tener un paciente con recuperación óptima aplicando los criterios de Enhanced Recovery after Bariatric Surgery (ERASB)8.

En el Ecuador, la obesidad se ha convertido en un problema de salud pública, es así que en la población pediátrica ha aumentado desde el año 1986 pasando del 8,0% al 26,0% para el año 2012 en el grupo de 11 a 19 años. La prevalencia de sobrepeso y obesidad en población adulta en el Ecuador es del 62,8%, según el sexo es 5,5% mayor en las mujeres (65,5%) que en los hombres (60,0%), y el mayor índice de obesidad y sobrepeso se presenta entre la cuarta y quinta décadas de vida, con prevalencias superiores a 73,0%9,10.

Palabras clave: Obesidad; Cirugía Bariátrica; Período Preoperatorio; Manejo de la Obesidad; Programas de Reducción de Peso; Enfermedades Nutricionales y Metabólicas.


1. INTRODUCTION


Currently, obesity is considered a pandemic, the incidence of which has tripled in the last 30 years, and has generated increasing public health problems. Based on the guidelines of the American Association of Endocrinologists (AACE), the Obesity Society, the American Society for Metabolic and Bariatric Surgery (ASMBS), the Association for Obesity Medicine and the American Association of Anesthesiologists, this document is intended to serve as a roadmap to guide the procedure to be followed in patients suffering from this chronic disease who come to San Francisco General Hospital (HGSF)1.

Obesity is characterized by the use of several medications due to related comorbidities: cardiovascular disease, type 2 diabetes mellitus, chronic kidney disease, non-alcoholic fatty liver disease, metabolic syndrome and several types of cancers2. This protocol contains the highest level of evidence available to date, in relation to the surgical and non-surgical management of the patient with a diagnosis of obesity, including issues such as the identification of candidate patients for bariatric procedures, type of procedures that should be offered, preoperative, trans-operative management and follow- up post-operative care2-4.

Since the publication by the American Society for Metabolic and Bariatric Surgery (ASMBS) in 2013 of the guidelines for the management of patients with obesity, there has been a significant increase in publications that support excellent results for the treatment of patients with obesity and type 2 diabetes mellitus through bariatric and metabolic surgery2,5,6. In 2016 the publication of the Diabetes Surgery Summit (DSS2)7 makes a difference in the management of patients with type 2 diabetes mellitus, it is so that the same have grown substantially and the evidence shows that bariatric metabolic management of these patients is superior to medical management and lifestyle changes when glycemic control and remission of comorbidities are evaluated. With the previous evaluation of the multidisciplinary team, we will have scientific information of the highest level that will allow us to have a patient with optimal recovery applying the criteria of Enhanced Recovery after Bariatric Surgery (ERASB)8.

In Ecuador, obesity has become a public health problem; thus, in the pediatric population it has increased since 1986 from 8,0% to 26,0% in 2012 in the 11 to 19 years age group. The prevalence of overweight and obesity in the adult population in Ecuador is 62,8%, according to sex is 5,5% higher in women (65,5%) than in men (60,0%), and the highest rate of obesity and overweight occurs between the fourth and fifth decades of life, with prevalences higher than 73,0%9,10.

Keywords: Obesity; Bariatric Surgery; Preoperative Period; Obesity Management; Weight reduction Programs; Nutritional and Metabolic Diseases.


2. OBJETIVOS


2.1 Objetivo General

Diseñar e implementar los procesos para la evaluación multidisciplinaria y selección de los pacientes candidatos a cirugía bariátrica/ endócrino metabólica mediante un conjunto de recursos humanos y técnicos enfocados exclusivamente al tratamiento quirúrgico de la obesidad.

2.2 Objetivos Específicos

1. Establecer y definir el perfil del paciente apto para cirugía bariátrica y los criterios de inclusión para este tipo de intervención.

2. Describir los procedimientos a realizar en el paciente candidato a cirugía bariátrica en consulta externa, sala de operaciones y hospitalización.

3. Describir los recursos humanos y materiales necesarios para la instalación de la Clínica de Cirugía Bariátrica / endócrino metabólica en el HGSF.


3. ALCANCE


Pacientes con diagnóstico de obesidad y que sean candidatos para Cirugía Bariátrica/ Metabólica luego de haber completado el protocolo preoperatorio del HGSF.


4. MARCO TEÓRICO


Obesidad: Se define como un aumento del índice de masa corporal (IMC) por encima de 30 kg/m2 y que presenta los siguientes parámetros de la enfermedad crónica basada en adiposidad (ABCD)11.

Cirugía Bariátrica/Metabólica: Procedimientos quirúrgicos que están diseñados para reducir el exceso de peso (EP) y que llevan a mejoría de la calidad de vida de los paciente con remisión de enfermedades metabólicas12. Se caracterizan por ser procedimientos restrictivos gástricos, que generan malabsorción de nutrientes, manipulación hormonal o la combinación de los mecanismos descritos12.

Patologías metabólicas asociadas a la obesidad: Las enfermedades cardiovasculares y metabólicas se deben a trastornos del corazón, los vasos sanguíneos y trastornos inherentes al metabolismo de lípidos y carbohidratos2. Entre ellos destacan:

• Diabetes mellitus
• Dislipidemias
• Apnea obstructiva del sueño
• Síndrome de Hiperventilación del obeso
• Síndrome metabólico
• Hipertensión arterial
• Cardiopatía coronaria
• Enfermedad cerebrovascular
• Enfermedad vascular periférica


5. INVOLUCRADOS



Especialidades requeridas opcionales:
● Cardiología
● Neumología
● Terapia Intensiva


6. ACTIVIDADES


6.1 Captación y evaluación inicial por médicos, nutricionistas, psicólogos de la clínica de obesidad y enfermedades metabólicas.

Determinar criterios de inclusión, exclusión y aptitud para cirugía bariátrica.

6.1.1 Actividades de Consulta Externa

Se realizará la evaluación multidisciplinaria del paciente, por parte de todos quienes forman el equipo de la Clínica de Cirugía Bariátrica Endocrino/Metabólica, se incluirá obligatoriamente la tabla 2 dentro de la anamnesis. Adicional, determinar los criterios de inclusión, exclusión y aptitud para cirugía.

6.1.1.1 Criterios de inclusión para cirugía bariátrica y metabólica9.

● Recomendada en pacientes con edades entre 18 y 65 años.
● Indicada en pacientes con IMC mayor a 40 kg/m2.
● Indicada en pacientes con IMC mayor a 35 kg/m2 más comorbilidades (diabetes mellitus tipo 2, hipertensión arterial sistémica, enfermedad osteoarticular, apnea obstructiva del sueño, etc).
● Indicada en pacientes con IMC entre 30 a 34,9 kg/m2 con componente metabólico de difícil control, diabetes mellitus tipo 2, hipertensión arterial sistémica y dislipidemia.
● La pérdida de peso preoperatoria con disminución del IMC por debajo de 35 kg/m2 no es contraindicación para la cirugía bariátrica.
● Indicada en pacientes con pérdida de peso previa y re ganancia luego de seguir un programa establecido de manejo de obesidad, así como también en aquellos que no han logrado baja de peso ni tampoco mantenerlo a pesar del manejo multidisciplinario. Está indicada en pacientes que tengan componente genético asiático, se asignará para este criterio 2,5 menos de IMC en todos los niveles.

6.1.1.2 Criterios de exclusión para cirugía bariátrica y metabólica13

Pacientes:
● Que tienen incapacidad de adherirse a las recomendaciones del equipo multidisciplinario.
● Que no puedan movilizarse por sus propios medios13.
● Con trastornos psiquiátricos no controlados13.
● Con adicción crónica al alcohol y fumadores crónicos o pacientes con dependencia a drogas y que hayan pasado por un programa de desintoxicación satisfactoria13.
● Con corta esperanza de vida y aquellos que atraviesan enfermedad terminal13.
● Que deseen quedar embarazadas dentro del primer año post cirugía13.
● Con anticuerpos positivos (anti gad o ica) o péptido c menor a 1 ng/ml o falta de respuesta a cambios en la alimentación14.

6.1.1.3 Paciente apto para cirugía bariátrica15

● Evolución de la obesidad mórbida mayor de 5 años.
● Fracasos continuos de tratamientos convencionales supervisados.
● Ausencia de trastornos endocrinos que sean causa de la obesidad mórbida.
● Estabilidad psicológica.
● Ausencia de abuso activo de alcohol o drogas.
● Ausencia de alteraciones psiquiátricas descontroladas mayores (esquizofrenia, psicosis).
● Pacientes sin retraso mental o trastornos del comportamiento alimentario (bulimia, anorexia, trastorno por atracones).
● Capacidad para comprender los mecanismos por los que se adelgaza con la cirugía y entender que no siempre se alcanzan buenos resultados.
● Comprender que el objetivo de la cirugía no es alcanzar el peso ideal.
● Compromiso, por parte del paciente, de observar las normas de seguimiento tras la operación quirúrgica.
● Consentimiento informado después de haber recibido toda la información necesaria (oral y escrita).
● Las mujeres en edad fértil deberían evitar la gestación al menos durante los 18 meses posteriores a la cirugía.


6.2 Prescripción de medidas nutricionales, psicológicas y médicas para determinar objetivos.

Nutrición16

● Cita 1
o Valoración objetiva nutricional y bioimpedancia.
o Dieta hipocalórica restricción 1100 kcal.

● Cita 2
o Evaluación de pérdida de peso total.
o Reforzamiento de metas en aquellos que no cumplieron objetivo.
o Recomendación de programación quirúrgica.

● Cita 3
o Evaluación de pérdida de peso total. o Recomendación de programación quirúrgica.
o Dieta líquida hiperproteica e hipocalórica 500 kcal día, 15 días previos a programación quirúrgica1.

Psicología

● Cita 1
o Evaluación de estado de salud mental identificando síndromes de alteración de conducta alimentaria como el Binge Eating Syndrome (BES); Night Eating Syndrome (NES) etc, adicciones, conducta suicida.

● Cita 2
o Seguimiento de la evaluación inicial marcando objetivos de control de conducta alimentaria.

● Cita 3
o Recomendación de programación quirúrgica.

Médica

● Cita 1
La historia clínica debe llevar los siguientes componentes:
a) Datos de filiación.
b) Alergias, hábitos.
c) Antecedentes patológicos familiares y personales.
d) Cuestionario STOP BANG, ERGE y falla cardiaca1,13.
e) Enfermedad actual, identificar eventos para origen de obesidad, uso de fármacos, peso máximo, dietas.
f) Examen físico: antropometría, evaluar signos de acantosis nigricans, evaluar presencia de várices, edema de miembros inferiores.

●Cita 2
a) Evaluación de laboratorios, cálculo de índice de HOMA IR.
b) Solicitud de Endoscopía Digestiva Alta con investigación de H pylori.
c) Serie Esófago Gastro Duodenal.
d) Electrocardiograma.

● Cita 3. Evaluación de estudios previamente solicitados.
a) Valoración por Medicina Interna o Endocrinología. Sin excepción, los pacientes que se encuentren dentro de la categoría de riesgo cardiovascular preoperatorio elevado (mayor al 1,0% de un evento cardíaco mayor) y que tengan una capacidad funcional reducida (menor o igual 4 METZ) o no determinada, deben ser derivados a consulta cardiológica, para establecer la procedencia y la modalidad de una prueba de estrés cardiaco (o de algún estudio pertinente) con el fin de excluir o documentar la presencia de enfermedad coronaria17,18.

6.3 Evaluación final
Equipo multidisciplinario establece tipo de cirugía y fecha.

6.3.1 Sesión del equipo multidisciplinario y selección del procedimiento14

a) La vía de elección es laparoscópica, salvo casos seleccionados se podría optar por el abordaje abierto. Existen criterios para seleccionar los procedimientos quirúrgicos para los pacientes y que se describen a continuación además del establecimiento de check list preoperatorio.

● IMC.
● Edad.
● Sexo.
● Distribución de la grasa corporal.
● Diabetes mellitus tipo 2.
● Duración del tiempo de enfermedad.
● Niveles preoperatorios de hemoglobina glicosilada (HbA1c).
● Tratamiento con múltiples drogas y niveles en ayuno de péptido C.
● Dislipidemia.
● Bajo IQ.
● Hernia hiatal mayor, enfermedad por reflujo gastro esofágico, expectativas del paciente.
● Presencia de trastornos alimenticios.
● Enfermedades que complican la absorción de alimentos. Tabla 3.


6.3.2. Asignación preoperatoria.

a) Asignación de fecha quirúrgica.
b) Firma de consentimientos preoperatorios13,15.
c) 72 horas antes del ingreso a hospitalización prueba rápida IgG, IgM o PCR.
d) Entrevista de sintomatología asociada a SARS CoV 2 vía telefónica o presencial 48 horas antes.


ABREVIATURAS:


AACE: Asociación Americana de Endocrinólogos; ABCD: Enfermedad crónica basada en adiposidad; ASMBS: American Society of Metabolic and Bariatric Surgery; DSS2: Diabetes Surgery Summit 2; EP: Exceso de peso; ERASb: Enhanced Recovery After Bariatric Surgery; HbA1c: Hemoglobina glicosilada; HGSF: Hospital General San Francisco; IMC: Índice de Masa Corporal.


CONTRIBUCIÓN DE LOS AUTORES


RV, AA: Concepción y diseño del trabajo. Análisis e interpretación de datos. Redacción del manuscrito. RV, AA: Recolección y Obtención de resultados, Redacción del manuscrito. RV, AA: Recolección y Obtención de resultados. RV, AA: Revisión crítica del documento. Aprobación de su versión final. Todos los autores leyeron y aprobaron la versión final del documento.


INFORMACIÓN DE LOS AUTORES


Ronnal Patricio Vargas Córdova. Doctor en Medicina y Cirugía, Especialista en Cirugía General, Universidad Central del Ecuador. Diploma Superior en Desarrollo Local y Salud, Especialista en Gerencia y Planificación Estratégica en Salud, Magister en Gerencia de Salud para el Desarrollo Local, Universidad Técnica Particular de Loja. Alta Especialidad en Medicina Cirugía Bariátrica, Universidad Nacional Autónoma de México. Jefe de Departamento de Investigación y Docencia, Hospital General San Francisco. Líder, Clínica de Obesidad, Hospital General San Francisco. Quito–Ecuador. ORCID: https://orcid.org/0000-0001-5487-4000

Adriana del Consuelo Arias Trujillo. Licenciada en Enfermería, Especialista en Cuidado Crítico, Pontificia Universidad Católica del Ecuador. Licenciada en Enfermería, Clínica de Obesidad, Hospital General San Francisco. Quito-Ecuador. ORCID:https://orcid.org/0000-0002-9695-9667


DISPONIBILIDAD DE DATOS Y MATERIALES


Se utilizaron recursos bibliográficos de uso libre y limitado. La información recolectada está disponible bajo requisición al autor.


APROBACIÓN DE DIRECCIÓN MÉDICA Y ADMINISTRATIVA DEL HOSPITAL GENERAL SAN FRANCISCO


El protocolo médico fue aprobado por pares, del equipo multidisciplinario de la Clínica de Obesidad y por la Unidad de Calidad del HGSF.


CONSENTIMIENTO PARA PUBLICACIÓN


La publicación fue aprobada por el Comité de Política Editorial de la Revista Médica Científica CAMbios del HECAM en Acta 002 de fecha 20 de mayo de 2021.


FINANCIAMIENTO


El documento se elaboró en la Clínica de Obesidad del HGSF, sin requerir costos institucionales.


CONFLICTO DE INTERÉS


Los autores reportaron no tener ningún conflicto de interés, personal, financiero, intelectual, económico y de interés corporativo.


REFERENCIAS BIBLIOGRAFICAS



  1. UAgrawal S, editor. Obesity, Bariatric and Metabolic Surgery: A Practical Guide [Internet]. Springer International Publishing; 2015 [citado 27 de junio de 2018]. Disponible en: //www.springer.com/gp/book/9783319043425

  2. Mechanick JI, Apovian C, Brethauer S, Garvey WT, Joffe AM, Kim J, et al. Clinical practice guidelines for the perioperative nutrition, metabolic, and nonsurgical support of patients undergoing bariatric procedures – 2019 update: cosponsored by American Association of Clinical Endocrinologists/ American College of Endocrinology, The Obesity Society, American Society for Metabolic & Bariatric Surgery, Obesity Medicine Association, and American Society of Anesthesiologists. Surg Obes Relat Dis. March 2020; 28(4):O1-O58. DOI: https://doi.org/10.1002/oby.22719. Available from: https://onlinelibrary.wiley.com/doi/abs/10.1002/oby.22719

  3. Seo MH, Lee W-Y, Kim SS, Kang J-H, Kang J-H, Kim KK, et al. 2018 Korean Society for the Study of Obesity Guideline for the Management of Obesity in Korea. J Obes Metab Syndr. 30 de marzo de 2019; 28(1):40-5. DOI: 10.7570/ jomes.2019.28.1.40. Available from: https://pubmed.ncbi.nlm.nih.gov/31089578/

  4. Vilallonga R, Pereira-Cunill J, Morales- Conde S, Alarcón I, Breton I, Domínguez-Adame E, et al. A Spanish Society joint SECO and SEEDO approach to the Post-operative management of the patients undergoing surgery for obesity. Obes Surg. Diciembre de 2019; 29(12):3842-53. Available from: https://portalrecerca.uab.cat/en/publications/a-spanish-society-joint-seco-and-seedoapproach-to-the-post-opera

  5. Wan B, Fang N, Guan W, Ding H, Wang Y, Ge X, et al. Cost-Effectiveness of Bariatric Surgery versus Medication Therapy for Obese Patients with Type 2 Diabetes in China: A Markov Analysis. J Diabetes Res. 20 de diciembre de 2019; 2019:1-11. DOI: 10.1155/2019/1341963. Available from: https://www.ncbi.nlm.nih.gov/pmc/articles/PMC6939432/

  6. Xia Q, Campbell JA, Ahmad H, Si L, Graaff B, Palmer AJ. Bariatric surgery is a cost saving treatment for obesity—A comprehensive meta analysis and updated systematic review of health economic evaluations of bariatric surgery. Obes Rev [Internet]. Enero de 2020 [citado 4 de marzo de 2020]; 21(1): e12932. DOI: 10.1111/obr.12932 Available from: https://onlinelibrary.wiley.com/doi/abs/10.1111/obr.12932.

  7. Cohen RV, Shikora S, Petry T, Caravatto PP, Le Roux CW. The Diabetes Surgery Summit II Guidelines: a Disease-Based Clinical Recommendation. Obes Surg. Agosto 2016; 26(8):1989-91. DOI: 10.1007/ s11695-016-2237-6. Available from: https://pubmed.ncbi.nlm.nih.gov/27189354/

  8. Dang JT, Szeto VG, Elnahas A, Ellsmere J, Okrainec A, Neville A, et al. Canadian consensus statement: enhanced recovery after surgery in bariatric surgery. Surg Endosc. Marzo de 2020; 34(3):1366-75. DOI: 10.1007/s00464-019-06911-x. Available from: https://pubmed.ncbi.nlm.nih.gov/31209605/

  9. Ecuador. Ministerio de Salud Pública. Encuesta Nacional de Salud y Nutrición ENSANUT-ECU 2012. Tomo I. [Internet]. [Citado 23 de marzo de 2020]. Disponible en: https://www.ecuadorencifras.gob.ec/documentos/web-inec/Estadisticas_Sociales/ENSANUT/MSP_ENSANUT-ECU_06-10-2014.pdf

  10. Pérez-Galarza J, Baldeón L, Franco OH, Muka T, Drexhage HA, Voortman T, et al. Prevalence of overweight and metabolic syndrome, and associated sociodemographic factors among adult Ecuadorian populations: the ENSANUT- ECU study. . J Endocrinol Invest [Internet]. 19 de mayo de 2020 [citado 29 de mayo de 2020]; Available from: http://link.springer.com/10.1007/s40618-020-01267-9

  11. Mechanick JI, Hurley DL, Garvey WT. ADIPOSITY-BASED CHRONIC DISEASE AS A NEW DIAGNOSTIC TERM: THE AMERICAN ASSOCIATION OF CLINICAL ENDOCRINOLOGISTS AND AMERICAN COLLEGE OF ENDOCRINOLOGY POSITION STATEMENT. Endocr Pract. Marzo de 2017; 23(3):372-8. DOI: 10.4158/EP161688.PS. https://pubmed.ncbi.nlm.nih.gov/27967229/

  12. Mechanick J, Kothari S, Still CD. Clinical practice guidelines for the perioperative nutrition, metabolic, and nonsurgical support of patients undergoing bariatric procedures - 2019 [Internet]. [Citado 4 de marzo de 2020]. Guidelines. Feb 01, 2020. Vol. 16 (2); 195-247. Disponible en: https://www.soard.org/article/S1550-7289(19)31079-2/fulltex.

  13. Bhasker AG, Prasad A, Raj PP, Wadhawan R, Khaitan M, Agarwal AJ, et al. OSSI (Obesity and Metabolic Surgery Society of India) Guidelines for Patient and Procedure Selection for Bariatric and Metabolic Surgery. Obes Surg [Internet]. 3 de marzo de 2020 [citado 4 de marzo de 2020]; DOI: 10.1007/s11695- 020-04497-1. Available from: http://link.springer.com/10.1007/s11695-020-04497-1

  14. Fried M, Yumuk V, Oppert JM, Scopinaro N, Torres A, et al. Interdisciplinary European Guidelines on Metabolic and Bariatric Surgery. Obes Surg. Enero de 2014; 24(1):42- 55. International Federation for the Surgery of Obesity and Metabolic Disorders—European Chapter (IFSO- EC) and European Association for the Study of Obesity (EASO). DOI: 10.1007/s11695-013-1079-8. Available from: https://pubmed.ncbi.nlm.nih.gov/24081459/

  15. México. Secretaría de Salud. Subsecretaría de Prevención y Promoción de la Salul. [Internet]. [Citado 19 de marzo de 2020]. Disponible en: https://www.gob.mx/cms/uploads/attachment/file/416509/Manual_Cl_nicas_de_Obesidad_editado__1_.pdf

  16. Tabesh MR, Maleklou F, Ejtehadi F, Alizadeh Z. Nutrition, Physical Activity, and Prescription of Supplements in Pre- and Post-bariatric Surgery Patients: a Practical Guideline. Obes Surg. Octubre de 2019; 29(10):3385- 400. DOI:10.1007/s11695-019- 04112-y. Available from: https://www.semanticscholar.org/paper/Nutrition%2C-Physical-Activity%2C-and-Prescription-of-a-Tabesh-Maleklou/146e9a2e82dbacdd-24766b00a4b9e9004ede37c3

  17. Garber AJ, Abrahamson MJ, Barzilay JI, Blonde L, Bloomgarden ZT, Bush MA, et al. CONSENSUS STATEMENT BY THE AMERICAN ASSOCIATION OF CLINICAL ENDOCRINOLOGISTS AND AMERICAN COLLEGE OF ENDOCRINOLOGY ON THE COMPREHENSIVE TYPE 2 DIABETES MANAGEMENT ALGORITHM – 2018 EXECUTIVE SUMMARY. Endocr Pract. Enero de 2018; 24(1):91-120. DOI: 10.4158/EP161682.CS. Available from: https://pubmed.ncbi.nlm.nih.gov/28095040/

  18. 2014 ACC/AHA Guideline on Perioperative Cardiovascular Evaluation and Management of Patients Undergoing Noncardiac Surgery. e278-e333. DOI: 10.1161/ CIR.0000000000000106. Available from: https://www.ahajournals.org/doi/pdf/10.1161/CIR.0000000000000106

  19. Chakhtoura MT, Nakhoul N, Akl EA, Mantzoros CS, El Hajj Fuleihan GA. Guidelines on vitamin D replacement in bariatric surgery: Identification and systematic appraisal. Metabolism. Abril de 2016; 65(4):586-97. DOI: 10.1016/j. metabol.2015.12.013. Available from: https://pubmed.ncbi.nlm.nih.gov/26833101/

  20. Brown WA, Johari Halim Shah Y, Balalis G, Bashir A, Ramos A, Kow L, Herrera M, Shikora S, Campos GM, Himpens J, Higa K. IFSO Position Statement on the Role of Esophago- Gastro-Duodenal Endoscopy Prior to and after Bariatric and Metabolic Surgery Procedures. Obes Surg. 2020 Aug; 30(8):3135-3153. DOI: 10.1007/s11695-020-04720-z. PMID: 32472360. Available from: https://pubmed.ncbi.nlm.nih.gov/32472360/

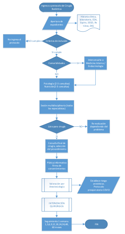
  21. 7. ANEXO


    Figura 1. Algoritmo de atención del paciente candidato a cirugía bariátrica. Fuente. Protocolo de evaluación integral del de paciente con del obesidad candidato para cirugía bariátrica–endócrino metabólica, en el Hospital General San Francisco. Elaborado por. Autores.


    8. CONTROL DE CAMBIOS


    No. Versión Fecha Descripción del Cambio
    1 01/07/2020 Creación del Documento.